贵州发布疫情防控最新提示公告/贵州发布疫情防控最新提示


贵州省应对新冠肺炎疫情防控领导小组办公室发布最新疫情防控提示,针对当前国内疫情多点散发、局部聚集的复杂形势,结合贵州实际,从人员流动管理、重点场所防控、疫苗接种、个人防护等方面提出具体要求,此次提示的发布,旨在进一步巩固全省疫情防控成果,保障人民群众生命健康安全,为经济社会平稳运行提供有力支撑,以下从政策解读、防控要点和公众建议三个层面展开分析。


政策背景与核心内容

  1. 国内疫情形势与贵州防控压力
    当前,全国多地出现奥密克戎变异株引发的本土疫情,贵州作为劳务输出大省和旅游热门目的地,面临“外防输入、内防反弹”的双重压力,最新提示强调,需重点关注中高风险地区来(返)黔人员管理,严格落实“三天两检”和健康监测措施。

  2. 政策核心措施

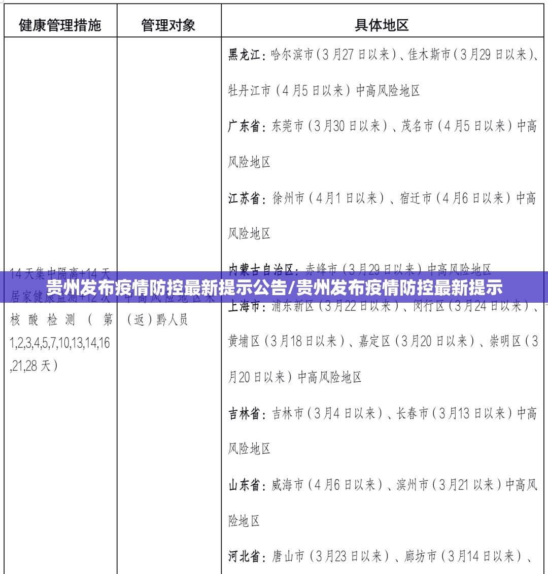
    • 人员流动管控:对7天内有高风险区旅居史人员实行“7天集中隔离”,中风险区人员实行“7天居家隔离”。
    • 重点场所防控:机场、车站、商超等公共场所需查验健康码、行程码及48小时内核酸检测阴性证明。
    • 应急准备:要求各地加强核酸检测能力储备,确保一旦发生疫情可快速响应。

科学防控的五大关键点

  1. 精准流调与风险排查
    贵州依托“大数据+网格化”手段,对密接、次密接人员开展快速追踪,公众需积极配合流调,如实报告行程轨迹。

  2. 疫苗接种推进
    提示中明确,60岁以上老年人和加强针接种是当前重点,数据显示,贵州全程接种率已超90%,但老年群体接种仍需提升。

  3. 常态化核酸检测优化
    贵阳市等地区已构建“15分钟核酸采样圈”,重点行业从业人员须落实“每周一检”。

    贵州发布疫情防控最新提示公告/贵州发布疫情防控最新提示

  4. 医疗资源保障
    全省定点医院和方舱医院床位储备充足,确保“应收尽收、应治尽治”。

  5. 杜绝防控“一刀切”
    政策强调不得随意限制低风险区人员流动,避免过度防控影响民生经济。


公众防护建议与责任

  1. 个人防护“三件套”
    坚持佩戴口罩、保持社交距离、注意手部卫生,尤其是乘坐公共交通或进入密闭空间时。

  2. 出行与聚集管理

    • 非必要不前往中高风险地区,确需出行者需提前了解目的地防疫政策。
    • 提倡“喜事缓办、丧事简办”,减少聚集性活动。
  3. 健康监测与就医指引
    如出现发热、干咳等症状,应立即佩戴口罩前往就近发热门诊,避免乘坐公共交通工具。

    贵州发布疫情防控最新提示公告/贵州发布疫情防控最新提示

  4. 信息获取与谣言抵制
    通过“贵州健康码”“健康贵州”等官方渠道获取信息,不传播未经证实的消息。


疫情防控中的贵州特色

  1. 民族地区防控创新
    黔东南、黔南等少数民族聚居区通过双语广播、民歌宣传等方式提升农村地区防控意识。

  2. 大数据赋能
    贵州依托“云上贵州”平台,实现健康码、核酸检测结果、疫苗接种信息“一码通查”。

  3. 旅游防疫“双统筹”
    在暑期旅游旺季,黄果树、西江千户苗寨等景区实行预约限流,同步保障游客安全与文旅复苏。



贵州此次发布的疫情防控提示,既是对国家“动态清零”总方针的贯彻,也体现了因地制宜的精准施策,面对疫情反复,需要政府、社会与个人形成合力,唯有科学应对、共克时艰,才能守住来之不易的防控成果,为党的二十大胜利召开营造安全稳定的环境。

贵州发布疫情防控最新提示公告/贵州发布疫情防控最新提示

(全文共计约900字)


:文中数据和政策细节可根据官方最新通报动态调整,建议读者以贵州省卫生健康委发布信息为准。

发表评论