疫情开始时间表图片(疫情开始的时间是几月几日)

本文目录一览:

哪一年哪一日是疫情最初出现的时间

2019年12月31日,新型冠状病毒肺炎(COVID-19)疫情在中国武汉市首次爆发。 2020年1月20日,中国国家卫生健康委员会发布1号通告,将新型冠状病毒感染的肺炎纳入乙类传染病管理,并采取甲类管理措施,同时将其纳入检疫传染病管理。

新冠疫情最早于2019年12月在湖北省武汉市被发现。2020年1月20日,国家卫生健康委发布公告,将新冠肺炎纳入乙类传染病,并采取甲类传染病的预防、控制措施 。关于疫情结束时间,从全球范围看,疫情没有一个绝对统一的结束节点。

起始方面:新冠疫情最初发现于2019年12月,湖北省武汉市陆续出现不明原因肺炎病例。经过病毒检测和研究,确定这是一种新型冠状病毒引发的疾病。但从全球范围看,在后续调查中发现其他国家在更早时间可能也有类似未被识别的病例,只是当时没有明确认定。

新冠疫情的起始时间为2019年12月1日,而其结束时间定在2023年1月8日。 自2022年1月23日武汉实施封城措施起,新冠疫情正式进入严格防控阶段,全国上下对此产生了一定程度的恐慌。 在政府及相关部门的大力防控努力下,疫情逐步得到控制。

新冠疫情开始时间是2019年12月1日,2022年1月23日武汉执行封城的禁令,标志着新冠疫情的正式进入防护阶段,当时全国范围内引起了人们的恐慌,在政府和相关部门的积极防控下,疫情逐渐得到了控制。2023年1月8日起,解除对新冠感染的甲类传染病防控措施,标志着疫情防控的结束。

首例发现与时间确认目前医学研究及官方记录显示,2019年12月8日武汉市出现了全球首例新型冠状病毒肺炎(COVID-19)确诊患者。患者因不明原因肺炎症状就医后,医疗系统首次捕捉到这一新型病毒的存在。 疫情初期特征早期病例的临床表现主要为发热、呼吸困难及肺部感染,初期并未引发大规模社会关注。

疫情是哪一年哪一日开始的

2019年12月31日,新型冠状病毒肺炎(COVID-19)疫情在中国武汉市首次爆发。 2020年1月20日,中国国家卫生健康委员会发布1号通告,将新型冠状病毒感染的肺炎纳入乙类传染病管理,并采取甲类管理措施,同时将其纳入检疫传染病管理。

年。疫情首次是在2019年12月16日爆发的,紧接着在2022年全国进行疫情防控全体师生开始了长达好几个月的线上网课,直到2022年5月中旬网课才正式结束。

疫情开始时间表图片(疫情开始的时间是几月几日)

新冠疫情最早于2019年12月在湖北省武汉市被发现。2020年1月20日,国家卫生健康委发布公告,将新冠肺炎纳入乙类传染病,并采取甲类传染病的预防、控制措施 。关于疫情结束时间,从全球范围看,疫情没有一个绝对统一的结束节点。

疫情是在几月几日爆发的?

1、疫情是在2019年12月16日爆发的。2019年12月12日,武汉医院接到了一名华南海鲜市场的商户来看病。并透露商铺内多名员工均出现高烧同干咳现状。12月16日,医院又接诊一名到华南海鲜市场进货的湖北商人。症状跟之前的市场几位顾客一样。12月16日,医院又接诊到当地小区一家三口及华南海鲜市场商户。

2、年12月16日,疫情首次爆发。病毒引发的症状轻重不一,部分感染者仅出现轻微发烧或咳嗽,而另一些则会进展为肺炎,严重者甚至可能导致死亡。疫情初期,卫生专家对其性质和传播方式了解有限。随着研究的深入,人们逐渐认识到这是一种新型病毒引起的传染病,传播途径主要为飞沫传播和密切接触。

3、关键时间节点 12月16日:早期病例集中出现。 武汉多家医院在这一天接诊了多名华南海鲜市场相关的患者,包括商户和顾客,出现相似的肺部异常症状。这些病例被视为疫情的早期线索,部分观点认为这是疫情实际爆发的重要标志。 12月31日:官方首次公开通报疫情。

4、年12月12日,武汉医院接到了一名华南海鲜市场的商户来看病,就诊时透露出商铺内多名员工均出现高烧同干咳现状。

2020中国疫情时间轴?

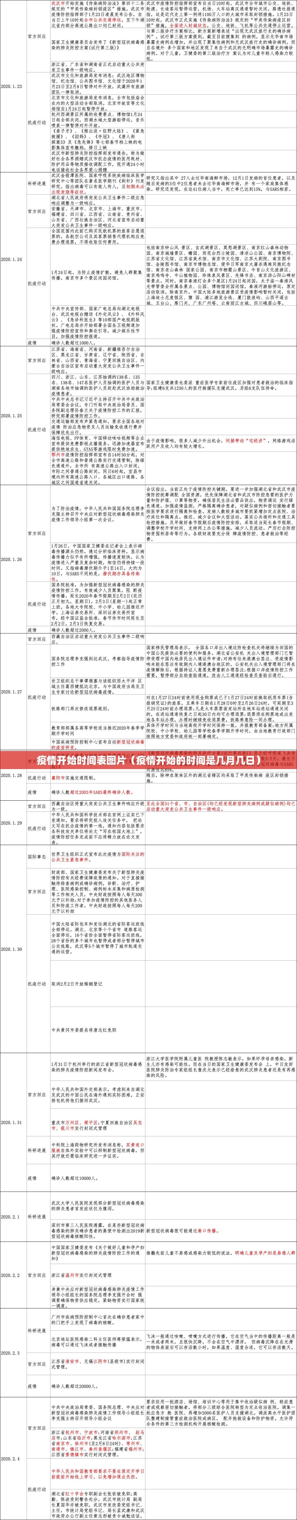
新冠疫情时间线时间轴简洁版:2019年12月1日:武汉出现首例不明原因肺炎病例。2020年1月23日:武汉封城,实施严格的进出管控措施。2020年2月5日:钻石公主号邮轮在日本横滨港停靠,意大利游客下船后返回意大利,成为全球疫情扩散的重要节点。

疫情开始时间表图片(疫情开始的时间是几月几日)

月19日,高级别专家组上午参加疫情研讨会后,立刻前往武汉金银潭医院和武汉疾控中心实地调研。中午来不及休息,下午开会到5点,又登上飞往北京的航班。1月20日一早,6位高级别专家走进中南海,直接面对决策层,汇报了对疫情的研判意见。

新冠疫情的时间轴 2019年12月12日:首位病患发病。2019年12月29日:发现了27名类似未知病毒肺炎患者。2019年12月30日:专家组奔赴武汉。

疫情发展过程时间轴是2019年12月31日,世卫组织中国国家办事处获悉,在中国湖北省武汉市发现了病因不明的肺炎病例。在2019年12月31日至2020年1月3日间,中国方面共向世卫组织报告了44例病因不明的肺炎病例。所有病例都发生在2019年12月8日到2020年1月2日期间。在此期间,致病原因尚不确定。

疫情从哪年

1、2019年12月31日,新型冠状病毒肺炎(COVID-19)疫情在中国武汉市首次爆发。 2020年1月20日,中国国家卫生健康委员会发布1号通告,将新型冠状病毒感染的肺炎纳入乙类传染病管理,并采取甲类管理措施,同时将其纳入检疫传染病管理。

2、新冠疫情自2019年底开始出现,至2023年5月世卫组织宣布新冠大流行紧急阶段结束。 疫情起始 2019年12月,湖北省武汉市陆续出现不明原因肺炎病例。2020年1月30日,世界卫生组织宣布将新冠疫情列为国际关注的突发公共卫生事件。此后新冠病毒在全球范围内迅速传播,给世界各地带来巨大影响。

3、新冠疫情的起始时间为2019年12月1日,而其结束时间定在2023年1月8日。 自2022年1月23日武汉实施封城措施起,新冠疫情正式进入严格防控阶段,全国上下对此产生了一定程度的恐慌。 在政府及相关部门的大力防控努力下,疫情逐步得到控制。

疫情开始时间表图片(疫情开始的时间是几月几日)

4、疫情开始时间 疫情正式引起全球关注的时间点是2020年1月,此时新型冠状病毒肺炎在中国武汉被发现并快速传播。以下是关于疫情开始时间的 疫情初期:在2019年底至2020年初,新型冠状病毒肺炎疫情在中国武汉市首次出现,并逐渐引起公众关注。

疫情是哪一年爆发的

1、新冠疫情最早于2019年12月在湖北省武汉市被发现。2020年1月20日,国家卫生健康委发布公告,将新冠肺炎纳入乙类传染病,并采取甲类传染病的预防、控制措施 。关于疫情结束时间,从全球范围看,疫情没有一个绝对统一的结束节点。

2、疫情是在2019年开始的。2019年12月,湖北省武汉市陆续发现了多起不明原因的病毒性肺炎病例。这些病例在经过一系列的调查和研究后,被确定为新型冠状病毒肺炎,即我们通常所说的“新冠疫情”。这一发现标志着疫情的正式爆发。随着病毒的进一步传播和扩散,疫情逐渐从武汉蔓延至全国,乃至全球。

3、2019年12月31日,新型冠状病毒肺炎(COVID-19)疫情在中国武汉市首次爆发。 2020年1月20日,中国国家卫生健康委员会发布1号通告,将新型冠状病毒感染的肺炎纳入乙类传染病管理,并采取甲类管理措施,同时将其纳入检疫传染病管理。

4、新型冠状病毒肺炎疫情自2019年开始出现相关病例。2019年12月,湖北省武汉市部分医院陆续发现多例有华南海鲜市场暴露史的不明原因肺炎病例,后被确定为新型冠状病毒感染引起的肺炎。起始从全球范围来看,新冠疫情的影响在2020年初迅速扩散。

发表评论