【疫情哪一年结束/疫情哪年开始】
本文目录一览:
- 1、疫情从哪一年开始,又在哪一年结束的?
- 2、疫情从哪一年哪一月哪一日开启,到何时画上句号?
- 3、疫情是从哪一年的几月几日开始,到什么时候结束的?
- 4、新冠疫情开始的年份是哪一年,结束的年份又是哪一年呢
- 5、从哪一年起出现新冠,到哪一年结束的?
疫情从哪一年开始,又在哪一年结束的?
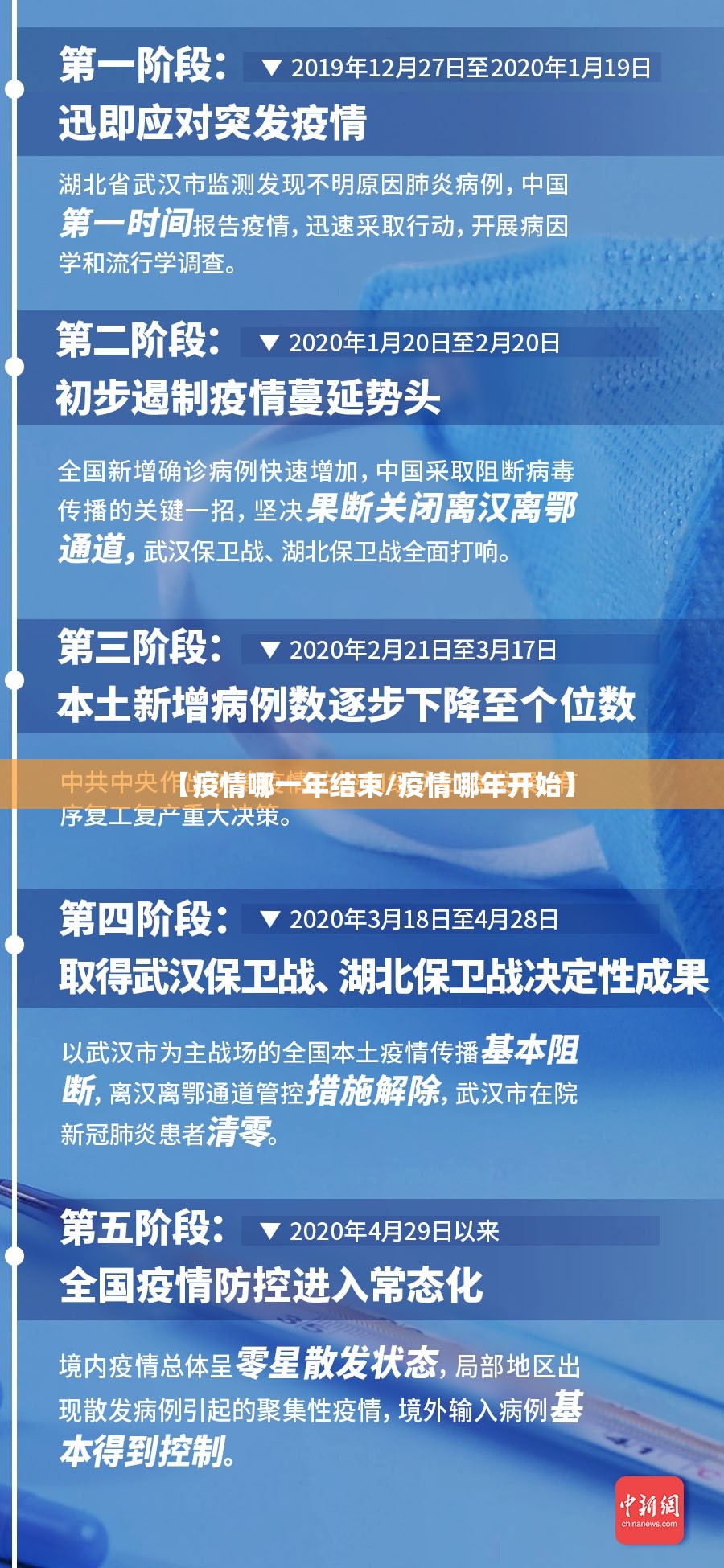
新冠疫情最早于2019年12月在湖北省武汉市被发现。2020年1月20日,国家卫生健康委发布公告,将新冠肺炎纳入乙类传染病,并采取甲类传染病的预防、控制措施 。关于疫情结束时间,从全球范围看,疫情没有一个绝对统一的结束节点。
新冠疫情起始于2019年。2019年12月,湖北省武汉市陆续发现多例不明原因肺炎病例,后被确定为新型冠状病毒肺炎。 关于结束时间新冠疫情并没有一个绝对意义上全球统一的“结束”节点。不同国家和地区根据自身疫情形势、防控政策调整等因素,在不同阶段宣布进入新的阶段。
从全球整体情况看,可以宽泛地认为疫情在2023年基本结束。
起始从全球范围来看,新冠疫情的影响在2020年初迅速扩散。世界卫生组织于2020年1月30日宣布将新型冠状病毒疫情列为国际关注的突发公共卫生事件。结束2023年5月5日,世界卫生组织宣布,新冠疫情不再构成“国际关注的突发公共卫生事件”。
疫情从哪一年哪一月哪一日开启,到何时画上句号?
1、年1月8日起,中国对新冠病毒感染实施“乙类乙管”,这标志着疫情防控进入新的阶段。 疫情结束的界定:世界卫生组织于2023年5月5日宣布,新冠疫情不再构成“国际关注的突发公共卫生事件”,这在一定程度上标志着全球新冠疫情大流行阶段画上句号 。
2、新冠疫情开始于2019年年底。2019年12月,湖北省武汉市陆续发现多例不明原因肺炎病例。2020年1月,世界卫生组织正式将引发此次肺炎的新型冠状病毒命名为“2019新型冠状病毒” 。关于疫情彻底画上句号的时间较难精准界定。从全球范围来看,疫情的发展受到病毒变异、防控措施、医疗水平、疫苗接种等诸多因素影响。
3、新冠疫情最早于2019年12月在湖北省武汉市被发现,当时陆续出现不明原因肺炎病例。不过“疫情开启”确切日期难以精准界定,从有病例发现到引起广泛关注和重视经历了一个过程。 疫情发展阶段:随后疫情在国内多地以及全球范围快速传播,对人类健康、经济、社会等各方面都带来巨大冲击。
4、画上句号,再也再见。2022,继续跑步,骑车,读书,努力工作和学习。套用杨绛先生的话,所谓读书的意义,是用生活所感去读书,用读书所得去生活。好的,我会一如既往好好生活。不求买彩票中500万,只求人间无灾无难,每一个没有泯灭良知和人性的国人,平安吉祥,身体健康。
疫情是从哪一年的几月几日开始,到什么时候结束的?
新冠疫情最早于2019年12月在湖北省武汉市被发现。2020年1月20日,国家卫生健康委发布公告,将新冠肺炎纳入乙类传染病,并采取甲类传染病的预防、控制措施 。关于疫情结束时间,从全球范围看,疫情没有一个绝对统一的结束节点。
新冠疫情于2019年底开始在全球范围内逐渐显现。2020年1月30日,世界卫生组织宣布将新冠疫情列为国际关注的突发公共卫生事件,标志着疫情在全球层面受到广泛重视。关于疫情的终止时间较难精准界定。
2019年12月31日,新型冠状病毒肺炎(COVID-19)疫情在中国武汉市首次爆发。 2020年1月20日,中国国家卫生健康委员会发布1号通告,将新型冠状病毒感染的肺炎纳入乙类传染病管理,并采取甲类管理措施,同时将其纳入检疫传染病管理。
世界卫生组织于2020年1月30日宣布将新型冠状病毒疫情列为国际关注的突发公共卫生事件。结束2023年5月5日,世界卫生组织宣布,新冠疫情不再构成“国际关注的突发公共卫生事件”。中国也从2023年1月8日起,将新型冠状病毒感染从“乙类甲管”调整为“乙类乙管”,标志着疫情防控进入新阶段。
新冠疫情开始的年份是哪一年,结束的年份又是哪一年呢
新冠疫情开始于2019年。2019年12月,湖北省武汉市陆续发现多起不明原因的病毒性肺炎病例,后被确定为新型冠状病毒肺炎。 疫情发展与全球大流行 随后新冠病毒在全球范围内迅速传播,世界卫生组织于2020年1月30日宣布将新冠肺炎疫情列为国际关注的突发公共卫生事件,2020年3月11日宣布其构成“大流行”。
年12月,湖北省武汉市陆续出现不明原因肺炎病例,随后被确定为新型冠状病毒肺炎。关于疫情结束时间,世界卫生组织于2023年5月5日宣布,新冠疫情不再构成“国际关注的突发公共卫生事件”,这在一定程度上标志着全球大流行阶段的结束 。在中国,通过一系列科学精准防控举措,疫情防控进入新阶段。
总体来说,一般认为新冠疫情从2019年底开始,到2023年逐步结束对其紧急状态的认定。
新冠疫情始于2019年。首位武汉新型冠状病毒肺炎病患的发病时间为2019年12月12日。随后,武汉市部分医疗机构陆续报告不明原因肺炎病例。2020年1月7日,确定了一种新型的冠状病毒,1月10日完成了病原体核酸检测,1月12日确认为新型冠状病毒肺炎。时间轴梳理如下:- 2019年12月12日:首位病患发病。
新冠疫情自2019年底开始出现,至2023年5月世卫组织宣布新冠大流行紧急阶段结束。 疫情起始 2019年12月,湖北省武汉市陆续出现不明原因肺炎病例。2020年1月30日,世界卫生组织宣布将新冠疫情列为国际关注的突发公共卫生事件。此后新冠病毒在全球范围内迅速传播,给世界各地带来巨大影响。
从哪一年起出现新冠,到哪一年结束的?
新冠疫情自2019年底开始出现,至2023年5月世卫组织宣布新冠大流行紧急阶段结束。 疫情起始 2019年12月,湖北省武汉市陆续出现不明原因肺炎病例。2020年1月30日,世界卫生组织宣布将新冠疫情列为国际关注的突发公共卫生事件。此后新冠病毒在全球范围内迅速传播,给世界各地带来巨大影响。
各国采取了不同程度的防控措施,如封锁、社交距离、口罩令等。 走向结束 2023年1月8日起,中国对新冠病毒感染实施“乙类乙管”,调整相应防控措施。同年5月5日,世界卫生组织宣布新冠大流行紧急阶段结束。至此,新冠从发生到全球大流行阶段基本结束 。
新冠疫情最早于2019年12月在湖北省武汉市被发现。2020年1月20日,国家卫生健康委发布公告,将新冠肺炎纳入乙类传染病,并采取甲类传染病的预防、控制措施 。关于疫情结束时间,从全球范围看,疫情没有一个绝对统一的结束节点。
发表评论